Receipt Management

 

Duration: 2 Months | Skill: User Researcher - Observations, User Interviews & Surveys | Team: Individual


PROJECT CONTEXT

Receipt Management System is a research project that aims to learn about users' receipt preferences, and how they store/track/organize receipts. This project emphasizes that paper receipts should be digitized at the financial institutional level, allowing for centralized and standardized control over spend categorization and expense tracking while significantly reducing the environmental effects at the same time.


Problem

"Receipts," are something we don't give much thought to, yet it is something we as users interact with on a daily basis. A recent study shows that 80% of the U.S. population receives one to three receipts a day, 11% of which immediately get thrown away. With America’s retailers generating approximately 228.7 million pounds of receipt paper per year, this translates to 22.87 million pounds of paper that instantly become trash.


Research Questions:

  • What are people's preferences for receipts? - (Paper, digital, or both)

  • How do people track/store/organize receipts? - (Scan, email, in a file, or don’t sore at all)

  • What digital options do people prefer to track/store receipts? - (Applications)

Hypothesis:

  1. Receipt preference correlates with the kind of purchase people make 

  2. People who store paper receipts find it difficult to manage their receipts


Research Process


Observations

Why observations: I started my research with observations and contextual interviews to understand how people store and track their receipts. Often people do not do what they say. Hence I recruited 8 participants to observe their interaction with receipts.

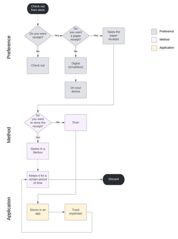
What did I learn: Based on my observations, I created themes and flowcharts to better visualize my findings.

Themes:

  • Preferences: Preference refers to whether participants preferred digital, physical, or no receipt at all. During my observation, I received mixed opinions about how they preferred the receipts.

  • Methods: Methods defined different ways of storing and the time length people store receipts.

  • Applications: This theme highlights any software being used to store and track the bills.

Flowchart:

Major takeaways:

  1. Few participants prefer paper receipts because they feel more secure when they have one in their hands.

  2. Participants only tracked and stored important bills in physical formats, such as taxes or large purchases. For other recipts, participants relied on emails or text messages.

  3. Current digital solutions are ineffective since a printed receipt is still required to keep the record digitally.


User Interviews

Why User Interview: Through user interviews, I could ask questions raised in the Observations. I recruited 8 participants for user interviews.

What did I learn: I reworked my themes after the interviews through an affinity diagram to get better insights.

Themes:

  • Initial Interaction: Through my interviews, I tried to understand what participants prefer when it comes to receipts and why they make that choice. The interview focused on why than what.

  • Storage/Organization/Tracking :

  • Reflection: Reflection highlights the various challenges participants faced with existing arrangements and their experiences overall.

Affinity Diagram:

Major takeaways:

  1. Few Participants do not trust the existing applications for storing their receipts.

  2. Lack of awareness of digital applications for storing receipts.

  3. Participants have difficulty tracking receipts because of bugs and missing features in the existing applications.


Surveys

Why Surveys: To increase the participant pool I conducted surveys. Surveys primarily focused on users' expectations from a digital application for storing/tracking receipts, as well as other features implied by users in observations and interviews. Thirty-seven people who accept bills and receipts in digital or physical format responded to the survey.

What did I learn: I designed personas, scenarios, a feature matrix, and Journey mapping to understand things better.

How personas and scenarios helped: Personas helped to understand the frustrations of the users while storing and tracking the paper and e-receipts. scenarios based on the uses personas were created to identify how these features will benefit and meet these users’ needs specified.

  • Nikki represented the participants who were having difficulty analyzing their expenses due to misplacing receipts.

  • Zac represented the participants who had issues with the organization such as tracking monthly/weekly/daily expenses and locating the correct bill while returning the product.

How Journey mapping helped: Journey maps aided in understanding how personas might interact with applications if their goals are met.

How the feature matrix helped: The feature matrix helped to synthesize the results into the matrix. The feature Matrix highlights the priority level of a required feature in an application based on survey data.


Conclusion

I conducted Chi-square and Kruskal Wallis tests from the data collected through the survey to test the hypothesis. The results for both hypotheses were significant. A few takeaways from the research are,

  • The majority of paper receipts are discarded.

  • People misplace paper receipts, so they prefer digital copies.

  • Emails are an inefficient method of storing or tracking receipts.

  • People are unable to locate applications that can directly store/track receipts and must always rely on a physical copy to scan their receipts.

  • Another concern for tracking receipts is the security of the applications.

Implications for Design for an application

  • Providing the complete report of your expenses at the end of every month - 24 participants out of 37 said they needed a detailed report of their expenses every month

  • Saving your receipts directly into the app - 31 out of 37 respondents chose to save receipts directly in the application

  • Notifications of reimbursements/exchange/return of the products - 22 out of 37 selected alert notifications for the due dates of reimbursement, exchange, and return.